1, 2, 3, 4를 이용하여 세 자리 자연수 만들기 (순서 O, 중복 X)
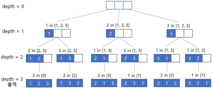
Swap 함수를 이용한 순열
swap 함수를 만들어서 배열들의 값을 직접 바꾸는 방법입니다.
배열의 첫 값부터 순서대로 하나씩 바꾸며 모든 값을 한번씩 swap 합니다.
depth 를 기준 인덱스로 하여 depth 보다 인덱스가 작은 값들은 그대로 고정하고
depth 보다 인덱스가 큰 값들만 가지고 다시 swap 을 진행합니다.

public class SwapPermutation {
// depth: 각 자릿수
void permutation(int[] arr, int depth, int n, int r) {
if (depth == r) {
for (int i = 0; i < r; i++) {
System.out.print(arr[i] + " ");
}
System.out.println();
return;
}
for (int i = depth; i < n; i++) {
swap(arr, depth, i);
permutation(arr, depth + 1, n , r);
swap(arr, depth, i);
}
}
// depth: 몇 번째 자릿 수
// idx: 바꿀 위치
void swap(int[] arr, int depth, int idx) {
int tmp = arr[depth];
arr[depth] = arr[idx];
arr[idx] = tmp;
}
public static void main(String[] args) {
// Test code
int[] arr = {1, 2, 3, 4};
SwapPermutation p = new SwapPermutation();
// n은 숫자 총 개수
// 3은 몇 자리 자연수 인지
// depth는 각 자릿수
p.permutation(arr, 0, 4, 3);
}
}
Visited boolean 배열을 이용한 순열
1, 2, 3
1, 2, 4
1, 3, 2 와 같이 순서가 제대로 보장된 방법입니다.
| arr | r 개를 뽑기 위한 n 개의 값 |
| out | 뽑힌 r 개의 값 |
| visited | 중복해서 뽑지 않기 위해 체크하는 값 |
깊이 우선 탐색(DFS)을 이용하여 모든 인덱스를 방문하여 out 에 값을 넣습니다.
이미 들어간 값은 visited 값을 true 로 바꾸어 중복하여 넣지 않도록 합니다.
depth 값은 out 에 들어간 숫자의 길이라고 생각하시면 됩니다.
depth 의 값이 r 만큼 되면 output 에 들어있는 값을 출력하면 됩니다.
주의) out[depth] 자릿수의 값을 arr[i] 번째 자리의 값으로 변경하여 합니다.

public class VisitedPermutation {
void permutation(int[] arr, int depth, int n, int r, boolean[] visited, int[] out) {
if (depth == r) {
System.out.println(Arrays.toString(out));
return;
}
for (int i = 0; i < n; i++) {
if (visited[i] == false) {
visited[i] = true;
out[depth] = arr[i];
permutation(arr, depth + 1, n, r, visited, out);
visited[i] = false;
}
}
}
public static void main(String[] args) {
// Test code
int n = 4;
int r = 3;
int[] arr = {1, 2, 3, 4};
boolean[] visited = new boolean[n];
int[] out = new int[r];
VisitedPermutation p = new VisitedPermutation();
p.permutation(arr, 0, n, r, visited, out);
}
}
Visited boolean을 이용한 재귀 조합
몇 개를 뽑는지 결정하는 r이 0에 도달하는 조건과 depth가 최대 자리 수에 도달하는 조건 모두에서
리턴이 필요합니다.
public class VisitedCombination {
void combination(int[] arr, boolean[] visited, int depth, int n, int r) {
if (r == 0) {
for (int i = 0; i < n; i++) {
if (visited[i]) {
System.out.print(arr[i] + " ");
}
}
System.out.println();
return;
}
if (depth == n) return;
visited[depth] = true;
combination(arr, visited, depth + 1, n, r - 1);
visited[depth] = false;
combination(arr, visited, depth + 1, n, r);
}
public static void main(String[] args) {
// Test code
int[] arr = {1, 2, 3, 4};
boolean[] visited = {false, false, false, false};
VisitedCombination c = new VisitedCombination();
c.combination(arr, visited, 0, 4, 3);
}
}
Visited boolean을 이용한 백트래킹 조합
아래 블로그를 통하여 백트래킹을 활용한 조합 방법을 찾을 수 있습니다.
https://bcp0109.tistory.com/15
조합 Combination (Java)
조합 연습 문제 조합이란 n 개의 숫자 중에서 r 개의 수를 순서 없이 뽑는 경우를 말합니다. 예를 들어 [1, 2, 3] 이란 숫자 배열에서 2개의 수를 순서 없이 뽑으면 [1, 2] [1, 3] [2, 3] 이렇게 3 개가
bcp0109.tistory.com